Supplemental material for mBio00630-22
SUPPLEMENTAL FIGURES
Autophagy Underlies the Proteostasis Mechanisms of Artemisinin Resistance in P. falciparum Malaria
Ananya Ray, a Miti Mathur, a Deepak Choubey, b Krishanpal Karmodiya, c Namita Surolia a,#
a. Molecular Biology and Genetics Unit, Jawaharlal Nehru Centre for Advanced Scientific Research, Bangalore, India
b. Life Science Research unit, Persistent Systems Limited, Pune, India
c. Department of Biology, Indian Institute of Science Education and Research, Pune, India
Running Head: Autophagy underlies mechanisms of ART resistance
#Address correspondence to Namita Surolia (N.S.), surolia[at]jncasr[dot]ac[dot]in
Fig S1 ART induced ER stress activates the UPR pathway. To visualize the expansion and morphology of the parasite ER, Pf Sec62, a translocon complex component present on the ER membrane was labelled with GFP. (A) Live cell confocal microscopy images of P. falciparum 3D7 parasites overexpressing Pf Sec62-GFP. ER expansion is observed after 1.5h of incubation with DHA. Pf Sec62-GFP signal extends into the parasite cytoplasm whereas it localizes to the nuclear periphery in control (untreated) parasites. ER expansion is analysed using GFP fluorescence intensities measured along the white line in the enlarged panel, and were plotted as the line scan graphs. Nucleus was stained using Hoechst. Scale bar: 5 μm. Scatter plot represents the extent of ER expansion as measured by the distance of Pf Sec62-GFP signal (obtained from line scan graphs of GFP fluorescence intensities) in control and parasites incubated with DHA. N = 25 parasites, n = 3 independent experiments. The data points are expressed as mean ± standard error of the means (SEM). Statistical significance is quantified using unpaired Student’s t-test , **** = P 0.0001. (B) 3D reconstruction with Z-stacks obtained from confocal images of control and of parasites incubated with DHA overexpressing Pf Sec62-GFP. Volume of ER is measured through the surface function in Imaris 3.0. (C) Effect of DHA on the phosphorylation status of Pf eIF2 𝛼 .Control and parasites incubated with DHA were harvested. Parasite lysates were subjected to immunoblot analysis and blots were probed with phosphorylated- Pf eIF2 𝛼 and total Pf eIF2 𝛼 antibodies. β-Actin was used as the loading control. Fold difference, normalized with respect to control is shown below each blot.

Fig S2 ART increases expression of the autophagy proteins. P. falciparum 3D7 parasites were incubated with either 700nM DHA or starvation media for 1.5h and harvested. 3D7 parasite lysates were subjected to immunoblot analysis and blots were probed with Pf ATG8 and Pf ATG18 antibodies as shown in Fig. 1B. Graphs showing the fold changes of Pf ATG8 (left) and Pf ATG18 (right) protein expression levels upon incubation with DHA and starvation media. n = 3 independent experiments. The data points are expressed as mean ± SEM. Statistical significance is quantified using unpaired Student’s t-test , *** = P 0.0005, * = P 0.05, ns = nonsignificant.

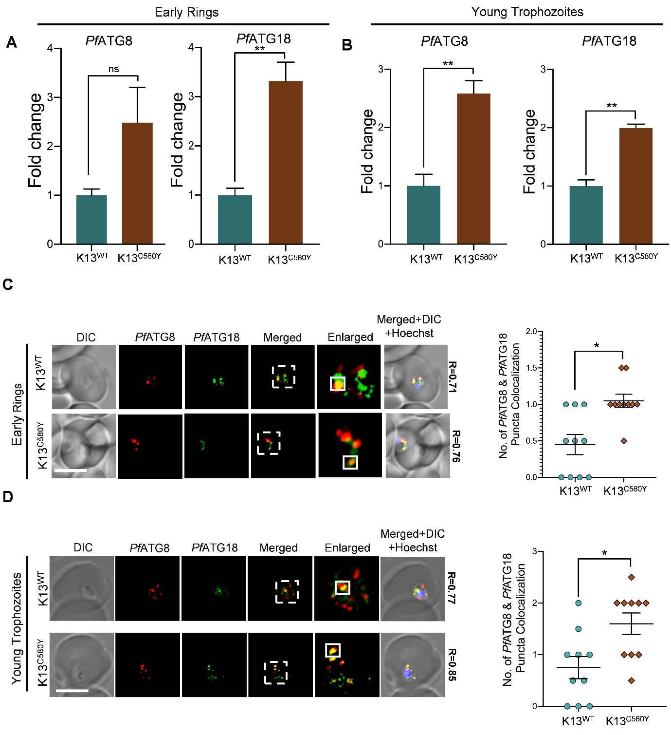
Fig S3 Expression levels and colocalization of the autophagy proteins in ART resistant and its isogenic parasites. (A) K13 WT and K13 C580Y (0-3 hpi) ring stage parasite lysates were subjected to immunoblot analysis and blots were probed with Pf ATG8 and Pf ATG18 antibodies as shown in Fig. 2C. Graphs showing fold changes of Pf ATG8 (left) and Pf ATG18 (right) protein expression levels in K13 C580Y parasites relative to K13 WT. n = 3 independent experiments. (B) K13 WT and K13 C580Y young trophozoite stage parasite lysates were subjected to immunoblot analysis and blots were probed with Pf ATG8 and Pf ATG18 antibodies as shown in Fig. 2D. Graphs showing fold changes of Pf ATG8 (left) and Pf ATG18 (right) protein expression levels in K13 C580Y parasites relative to K13 WT n = 3 independent experiments. The data points are expressed as mean ± SEM. Statistical significance is quantified using unpaired Student’s t-test , ** = P 0.005, ns = non-significant. (C) Immunofluorescence analysis of K13 WT and K13 C580Y early rings stained with Pf ATG8 and Pf ATG18 antibodies using the Zenon antibody labelling system. (D) Immunofluorescence analysis of K13 WT and K13 C580Y young trophozoites stained with Pf ATG8 and Pf ATG18 antibodies using the Zenon antibody labelling system. Regions within the dashed white lines are enlarged and placed next to the merged panel to represent colocalization. Extent of colocalization between Pf ATG8 and Pf ATG18 labelled puncta is represented by the Pearson’s coefficient value (R) and evaluated from the Pf ATG8 (red) and Pf ATG18 (green) fluorescent signals within the white square region in the enlarged panel. Scatter plot representing the number of Pf ATG8 and Pf ATG18 colocalizing puncta. N = 10 parasites, n = 3 experiments, Scale bar = 5 μm. The data points are expressed as mean ± SEM. Statistical significance is quantified using unpaired Student’s t-test , * = P 0.05.

Fig S4 Starvation induces parasite autophagy in ART resistant as well as its isogenic isolate. (A) Immunofluorescence analysis of K13 WT (top two panels) and K13 C580Y (bottom two panels) parasites stained with anti- Pf ATG18 antibodies showing Pf ATG18 labelled puncta upon starvation. (B) Immunofluorescence analysis of K13 WT (top two panels) and K13 C580Y (bottom two panels) parasites stained with anti-PI3P antibodies showing PI3P labelled puncta upon starvation. Nucleus was stained using Hoechst. N = 15 parasites, n = 3 experiments, Scale bar = 5 μm. (C) Scatter plots representing the number of Pf ATG18 labelled puncta in K13 WT and K13 C580Y parasites. (D) Scatter plots representing the number of PI3P labelled puncta in K13 WT and K13 C580Y parasites. The data points are expressed as mean ± SEM. Statistical significance is quantified using unpaired Student’s t-test , **** = P 0.0001, *** = P 0.0005; ** = P 0.005. (E and F) Effect of starvation (1.5h) on Pf ATG8 and Pf ATG18 protein expression levels. K13 WT and K13 C580Y parasite lysates were subjected to immunoblot analysis and blots were probed with Pf ATG8 and Pf ATG18 antibodies as shown in Fig. 4C. Graphs representing fold changes of Pf ATG8 (E) and Pf ATG18 (F) protein expression levels upon starvation. n = 3 (K13 WT ) and 2 (K13 C580Y ) independent experiments. The data points are expressed as mean ± SEM. Statistical significance is quantified using unpaired Student’s t-test , * = P 0.05.

Fig S5 Pf K13 and Pf ATG18 colocalize on HCv in young trophozoites and localize near the parasite periphery in rings of ART resistant isolates. (A) Immunofluorescence analysis of K13 C580Y parasites stained with anti- Pf FP2, anti- Pf ATG18 and anti- Pf K13 antibodies using the Zenon antibody labelling system. Representative images showing colocalization of Pf FP2 with Pf ATG18 (top panel) and Pf K13 (bottom panel) labelled puncta. (B) Immunofluorescence analysis of K13 C580Y parasites stained with anti- Pf PTEX-150, anti- Pf ATG18 and anti-Pf K13 antibodies using the Zenon antibody labelling system. Representative images showing colocalization of Pf PTEX-150 with Pf ATG18 (top panel) and Pf K13 (bottom panel) labelled puncta. Scale bar = 5 μm. Regions within the dashed white lines are enlarged and placed next to the merged panel to represent colocalization. Extent of colocalization is represented using the Pearson’s coefficient value (R) evaluated from the Pf FP2 and Pf PTEX-150 (red) and Pf ATG18 and Pf K13 (green) fluorescent signals within the white square region in the enlarged panel. Nucleus was stained using Hoechst.
- Back to previous page
- |
-
Page last updated date:20-05-2025 06:49 PM

